• <li id="iiiii"><tt id="iiiii"></tt></li>
    <li id="iiiii"></li>
  • <li id="iiiii"><table id="iiiii"></table></li>
    <li id="iiiii"></li>
    <tt id="iiiii"><table id="iiiii"></table></tt>
  • <li id="iiiii"></li>
  • <li id="iiiii"></li>
  • <tt id="iiiii"></tt>
    人民網
    人民網>>重慶頻道>>政務

    92項高頻稅費業務可線上“邊聊邊辦” 北碚稅務新增多項服務措施

    2025年08月29日15:38 |
    小字號

    2025年以來,重慶市北碚區稅務局圍繞“高效辦成一件事”,打造“便利辦、規范辦、快速辦、滿意辦、提升辦”“五辦協同”便民服務體系,優化征納互動服務,提供92項稅費業務在線輔導辦,設置簡事快辦專窗,23項稅費業務不叫號即辦等舉措,稅費服務再提速“加速度”。

    “征納互動”:92項高頻稅費業務可線上輔導辦

    2025年2月,北碚區稅務局以合并納稅服務科和第一稅務所設立“新一所”為契機,依托征納互動服務,大力推廣足不出戶“屏對屏”雙向互動、辦結業務。目前,稅費申報、變更稅務登記、自然人扣繳端密碼重置等92項高頻稅費業務可通過征納互動線上輔導辦理,讓數據多跑路、市民少跑腿。

    “企業辦稅人員登錄電子稅務局后,可以點擊頁面右側的征納互動圖標喚起服務,機器人‘悅悅’可提供自動咨詢,也可通過文字、圖片、遠程協助等方式進行人工互動?!北表諈^稅務局“新一所”所長徐賢文介紹,以往,例如企業外建項目個人所得稅代扣代繳密碼發放、撤銷開具紅字增值稅專用發票信息表、更正以前年度納稅申報表等事項需到線下大廳辦理,現在都可以通過新電子稅局征納互動線上辦,并且可選擇讓稅務人員遠程實時輔導辦理過程。

    據介紹,如需人工辦理相關業務,可以點擊征納互動會話框左下方的【人工】圖標,接入人工服務。在對話框中通過發送文字說明需要辦理的業務,稅務人員確認納稅人信息后會發送業務辦理服務確認單,納稅人根據要求在【附件-其他材料】處上傳相關資料后便可在線辦理業務。

    為提升征納互動服務效能,北碚區稅務局“新一所”整合了12366服務熱線和征納互動服務資源,調增4名征納互動服務人員,同時打通熱線和征納互動渠道,將熱線電話中可以線上辦理的業務,引導來電人通過征納互動渠道,線上辦理業務。

    近日,北碚區稅務局12366服務熱線接到某公司法定代表人吳先生電話,表示需要更正申報其公司2021年企業所得稅,但人在外省無法回到北碚辦理。熱線坐席人員核實情況后,引導吳先生登錄電子稅務局征納互動平臺發起線上對話,稅務人員在線輔導吳先生填寫正確數據并上傳申報表后,在系統錄入修改后的申報數據,為其辦理了更正申報業務?!安挥猛?00公里,線上就完成了更正申報,很方便?!眳窍壬f。

    據統計,今年2月以來,北碚區稅費業務線上辦理率提升至91%,較1月底提高7個百分點。北碚區稅務局征納互動人工業務量1.7萬余件,月均業務量較1月底增長17.3%;其中辦理跨區域涉稅業務3825件,月均業務量較1月底增長8.5%。

    23項稅費業務“簡事快辦”

    走進北碚區稅務局“新一所”,“簡事快辦區”標志醒目?!耙郧耙√柕却?,現在簡事快辦區不叫號就能辦,快很多?!笔忻窭钆吭诓坏?分鐘就辦好了完稅證明開具業務。

    在北碚區辦稅服務廳“簡事快辦區”,稅務人員為市民辦理涉稅業務。楊蔓攝

    在北碚區辦稅服務廳“簡事快辦區”,稅務人員為市民辦理涉稅業務。楊蔓攝

    徐賢文介紹,2024年11月,北碚區稅務局在辦稅服務廳設立“簡事快辦區”,安排1—2名工作人員集中受理涉稅信息查詢、跨區域涉稅事項延期、開具完稅證明、居民換購住房個人所得稅退稅等23項簡易高頻事項,實現“一窗受理、即時辦結”,有效解決辦理簡單業務等候時間較長的問題。

    具體流程上,市民進辦稅服務廳后,導稅人員會主動詢問業務需求并初審相關資料,對符合“簡事快辦”的業務,引導市民到“簡事快辦區”不取號即到即辦;對可以通過自助辦稅終端、電子稅務局辦理的業務,引導至自助辦稅區,由自助辦稅區工作人員輔助辦理;對需要到其他業務窗口辦理的業務,導稅人員在取號前預審材料,在資料完整且符合受理條件的前提下,引導叫號和等候,精準分流進廳辦事人員。

    據統計,自北碚區稅務局開設“簡事快辦區”以來,累計分流20%其他窗口業務辦理量。疊加征納互動和電子稅務局優化帶來的影響,7月辦稅服務廳線下取號量同比下降30%。

    稅費訴求分類辦理“不延遲”

    為更好響應各類稅費訴求,北碚區稅務局今年初重新梳理稅費訴求響應流程,根據訴求的輕重緩急和性質類型,建立起“簡單訴求接即辦、一般訴求當日辦、復雜訴求團隊辦”的分級分類響應反饋機制。

    “稅費訴求主要來自于12366服務熱線、12345熱線、渝快辦‘民呼我為’平臺、辦稅窗口反映的問題?!北表諈^稅務局“新一所”納稅服務小組組長李武肸介紹,初步對以上渠道收到的各類稅費訴求進行了分類。其中,簡單訴求指的是稅費政策、辦理流程等咨詢類的訴求,這類訴求要求稅務人員按照首問責任制接訴即答;一般訴求指的是登記申報、社保繳費、清稅注銷、發票申領等“新一所”可直接承接辦理的稅費業務訴求,要求按業務類型分配至不同工作小組并當天辦結;復雜訴求指的是如數電發票提額、存量房計稅價格再議等需要稅務各科所共同解決,或者涉及司法、社保等其他部門職責的業務訴求,這類訴求由“新一所”納稅服務小組統籌協調,根據各部門職能進行任務轉辦或分解,聯合議定處理方案,并在5個自然日內將辦理結果反饋納稅人繳費人。

    近日,重慶勁揚摩托車工業有限公司辦稅人員王宏璐撥打北碚區稅務局12366服務熱線,反映公司因一筆緊急業務,需要盡快辦理發票額度調整業務。接到這一訴求后,北碚區稅務局12366服務熱線工作人員立即將訴求轉辦至該公司所轄稅務所。很快,稅務所工作人員電話聯系并輔導王宏璐通過電子稅務局申請發票提額,次日便完成了發票額度調整。

    據統計,自今年2月以來,北碚區稅務局處理12366熱線訴求369件,“民呼我為”訴求96件,各類訴求解決平均時長由5個工作日縮短至3個工作日。(楊蔓)

    政策多一點

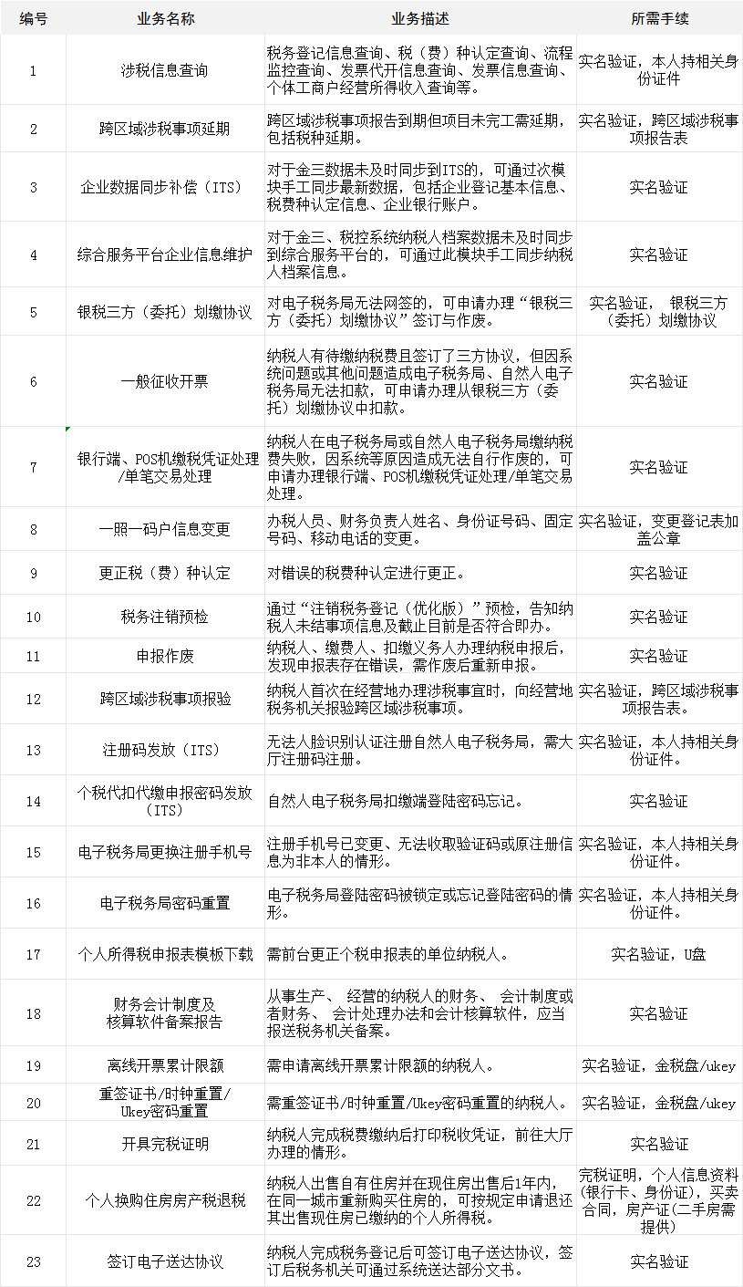
    北碚區稅務局“新一所”簡事快辦事項清單

    (責編:秦潔、劉政寧)

    分享讓更多人看到

    返回頂部
    黄色网站久久直接看