武隆面向全球征集鄉村旅游策劃方案
今(23)日,第1眼TV-華龍網記者從重慶市武隆區了解到,為促進武隆鄉村旅游發展,武隆區發布官方公告,邀請全球高水平的策劃規劃團隊,走進武隆風景迤邐、人文豐富的廣袤鄉村,為鄉村旅游的發展共繪策劃藍圖。公告內容如下:
重慶市武隆區鄉村旅游策劃方案征集公告
一、項目背景
自然的遺產,世界的武隆。武隆旅游發展走過了三十年的歷程,經過持續不斷的努力,擁有了“世界自然遺產”、“5A級景區”和國家級旅游度假區等多項桂冠。
武隆土地上分布著多樣化的自然風景資源,武隆區屬渝東南邊緣大婁山脈褶皺帶,多深丘、河谷。長江三峽庫區最大支流烏江橫貫武隆,江水流淌、山巒雄奇,一里一景,風光旖旎,有“天險烏江,千里畫廊”之美譽。區內動植物資源豐富。此外,武隆保留著區內的傳統建筑、古老街道和民俗村落,傳承著悠久的人文歷史和文化遺產,繼承了少數民族的傳統習俗和手工技藝,舉辦豐富多彩的文化節日慶典活動,也是不可多得的人文旅游好去處。
這些豐富的資源都分布在武隆廣袤的鄉村大地上。武隆區擁有多樣化的農業產業資源,是建設鄉村休閑旅游的天然載體。目前,武隆正全力發展鄉村旅游,力爭將武隆打造為成渝中心城區市民周末游、休閑游的首選之地和全國知名的鄉村旅游目的地。
現誠邀全球高水平的策劃規劃團隊,走進武隆風景迤邐、人文豐富的廣袤鄉村,為鄉村旅游的發展共繪策劃藍圖。
二、項目概況
武隆區隸屬重慶市,位于重慶市東南部,東經107°14'~108°05',北緯29°02'~29°40',地處重慶市東南部烏江下游,位于武陵山與大婁山結合部,東西長82.7公里,南北寬75公里,轄區面積2901平方公里,轄26個鄉鎮街道,184個行政村,有漢族、苗族、土家族、仡佬族等13個民族。武隆距重慶中心城區內環135公里,即將通車的高鐵可半個小時直達重慶市區。武隆是渝東南、湘西和黔北地區連接重慶的重要通道,自古有“渝黔門屏”之稱;同時也是“一帶一路”和長江經濟帶“Y”字形大通道的聯結點,是成渝地區東向、南下的重要出海通道。
目前武隆旅游正呈蓬勃發展之勢。2024年,全區累計接待游客4724.47萬人次。經過三十年的不懈努力,武隆已從當年的邊遠小縣發展成為全國乃至全球有名的文旅大區。在全區整體旅游高速發展態勢下,武隆的鄉村旅游也方興未艾。
本次征集范圍主要涉及武隆整體的鄉村旅游。武隆鄉村旅游的資源豐富,擁有星空云海與戶外探秘、農耕文化與研學教育、樂水運動與古遺記憶、休閑運動與慢享時光、鄉村美食與生態療愈等五條精品線路網絡,擁有氣象奇觀、農場農莊、樂水運動、后備箱經濟、休閑運動、戶外探秘、鄉村美食、鄉村營地、避暑納涼和文化體驗等十大產品潛力,為武隆鄉村旅游的發展提供了堅實的基礎。
三、 策劃范圍及要求
本次方案征集主要為武隆鄉村旅游的整體策劃。
1、本次策劃范圍針對武隆整體鄉村,策劃目標要求以烏江為一軸,以川東平行嶺谷片區、仙女山片區、白馬山片區、芙蓉湖片區、桐梓山片區等為主陣地,構建基于“一軸五片區”的全域全時全季全業態鄉村旅游高質量發展格局。要求以資源為基,堅持融合發展,堅持市場導向。在上述目標的整體指引下,圍繞“五條精品線路、十大旅游產品”對武隆鄉村旅游進行全域策劃研究,對標國際國內鄉村旅游的先進模式,結合武隆國土空間規劃整體結構,綜合考慮武隆鄉村與武隆整體旅游、與周邊城區等區域的功能產業聯動,實現功能錯位發展,提出整體鄉村旅游發展策略和鄉村旅游產業聯動策略,提出支撐體系的布局。
2、基于武隆鄉村旅游”五條精品線路、十大旅游產品“的內容目標,分析各鄉鎮街道發展基礎、發展態勢和發展策略、確定各鄉鎮街道在鄉村旅游的定位,詳細謀劃鄉鎮街道在鄉村旅游中的項目產品體系、重點項目選址以及開發運營模式等,構建細化到各鄉鎮街道的鄉村旅游產品矩陣。編制整合營銷方案,提出線上線下營銷矩陣建立模式和實施模式,提出全年活動營銷方案和效果聚焦模式。對于重點項目的策劃,明確重點項目的規模、建設內容、項目亮點及盈利能力、項目運營模式及分期落地、投資預算及投資效益分析等。
3、整體策劃呈現創意美好的建筑和景觀效果,展現東方鄉村美學內涵,同時關注體驗性和消費需求特點。確定重點項目的具體選址及規模,明確建筑風貌控制、重要節點景觀意向等,確保項目的可落地性,為后續的設計工作開展提供支持。
四、征集形式
本次方案征集將采用公開報名方式。公開報名通過資格審查遴選3家高水平策劃單位參與方案策劃。報名開始和截止時間以本公告第八條確定的時間為準。
五、公開報名申請人資格
(一)境內申請人(含聯合體)須具備城鄉規劃甲級或工程設計建筑行業甲級資質。
(二)申請人為境外單位的,須聯合國內具備上述資格之一的設計單位參與本次征集,同時境外單位在其所在國家或地區應具有合法營業范圍,及相應設計許可。
(三)申請人策劃團隊必須包含策劃、規劃團隊,鼓勵與在鄉村旅游運營管理領域具有豐富經驗的單位組建聯合體報名,聯合體成員不超過3家。聯合體合作方需簽署具備合法的《聯合體協議》,并明確牽頭單位、本階段中雙方的團隊成員名單和分工劃分方式以及工作比重等。聯合體成員不得再單獨或以其他名義與其他策劃單位組成其他聯合體報名。
(四)策劃團隊要求:1、本次活動要求項目負責人須出席啟動會(含現場踏勘和答疑)以及方案評審會等會議,并親自進行相關匯報;自啟動會后,規劃師團隊現場踏勘時間不少于3天;后續深化階段項目負責人需按業主要求參加后續相關方案匯報和溝通,規劃團隊能按業主要求安排現場配合人員。一旦報名成功,則視為接受本條款說明。
2、參與本次征集的策劃人員應為策劃單位的在冊人員,項目負責人需要具有規劃類高級職稱,主持過多個同類型項目的規劃師擔任,且須直接參與本次征集活動策劃全過程。
3、策劃團隊應包含規劃、景觀等專業技術人員,策劃團隊成員配置應包含但不限于上述專業。
4、在策劃過程中若主要規劃師與資格預審材料所提交的信息不符、未經主辦方認可擅自更換或主要規劃師不參與后續溝通和匯報的,則視為參加資格無效,主辦方有權解除合同并要求其承擔違約責任,同時對其單位納入相關誠信管理。
六、征集說明
(一)本次征集活動分為三個階段。第一階段為公開報名及資格預審,時長約10天;第二階段為方案策劃及專家評審,時長約50天;第三階段為綜合評審。
方案征集日程安排

注:1、以上時間均以北京時間為準,主辦單位保留調整日程安排的權利。具體時間以最終發布的方案征集任務書為準。
2、第一名設計單位于7月7日至7月26日完成深化策劃方案。
(二)公開報名及資格預審階段將由資格預審委員會對報名材料進行預審,評選出前十名后,再從前十名中遴選出3家申請人(含聯合體)作為入圍單位。
資格預審評審要點

(三)遴選后入圍的3家單位將同時開展本次初步策劃編制工作,其提交的初步策劃成果應滿足征集任務書要求。經專家評審委員會評審后將對成果進行排序,經主辦單位綜合評審后確定一家策劃單位(含聯合體)作為方案深化策劃單位,在整合入圍初步策劃成果的基礎上進行深化策劃。
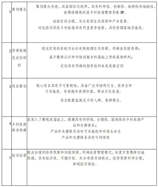
方案評審要點

注:方案評審要點以最終發布的方案征集任務書為準,主辦方可根據工作安排進行調整。
預審排名前十而未入圍前三的策劃單位將分別獲得價值人民幣2000元的武隆農產品禮包。另外,三家入圍單位提交的初步策劃成果經專家評審委員會評審為有效成果的,策劃單位(含聯合體)將獲得相應策劃補償費,分別獲得策劃補償費人民幣5萬元(含稅)和價值人民幣1.5萬元的武隆農產品大禮包,經綜合評審為第一名的策劃單位(含聯合體)獲得該項目深化策劃合同,深化策劃費用共計人民幣55萬元人民幣(含稅)。策劃補償費和方案深化費用相關支付細則以最終發布的方案征集任務書為準。
(四)方案征集過程中發生的一切費用及因策劃補償費、深化費用而發生的有關稅費,由應征單位自行負責。
(五)申請人(含聯合體)需保證所有報名材料真實、合法和有效,并承擔相關法律責任。
(六)本次征集活動中接收的所有策劃成果均不退回,策劃單位(聯合體)提交的項目成果文件的知識產權歸主辦方所有.
(七)本公告為中英文對照說明,最終解釋語言以中文為準。
七、成果要求
(一)公開報名資格預審成果:應征文件包含申請人單位和相關業績介紹(PPT文件格式)、申請人報名表、資質證明文件、申請人及主要規劃師相關業績、主創團隊成員表及相關證明材料等內容;如為聯合體報名,須提交聯合體協議、聯合體成員工作分工方案。(詳見附件1-8)
(二)方案征集階段成果:征集階段策劃成果主要包括原創的策劃文本及多媒體匯報文件等,其中策劃文本主要包括整體策劃、方案構思、重大功能項目一覽表、技術經濟指標等。(具體以最終發布的方案征集任務書為準)
(三)方案深化階段成果:主要包括按照相關會議意見,對征集策劃方案進行整合優化,形成整合成果。深化完善功能和項目布局,深化重要節點空間意象,編制分區風貌管控導則,確保方案理念能完整、順利的貫徹在后續設計方案中。(具體以最終簽訂的深化合同內容為準)
八、報名時間及資格預審報名文件遞交
(一)報名時間:2025年5月16日-2025年5月26日(中國北京時間)。
(二)資料提交:遞交資格預審報名文件截止時間為2025年5月26日17時00分,地點為重慶市武隆區武仙路天乙小區A棟2單元1-1。采用郵寄方式遞交資格預審報名文件的接收截止時間為2025年5月26日17時00分(以郵寄到達時間為準)。本次征集不接受網上郵件報名,申請人應提交兩份紙質版及一份電子版(U盤,WORD或PPT格式)報名材料。逾期送達或者未送達指定地點的遞交資格預審報名文件,將不予受理。
九、組織機構
征集主辦單位(簽約主體):重慶市武隆區瑞隆農業發展股份有限公司,主辦單位有權根據具體情況確定相關活動日程,擁有本次方案咨詢活動的最終解釋權。征集組織代理機構負責此次方案征集編制組織的具體工作,其經主辦單位確認發出的相關函件具有與其同等效力。
十、 報名聯系方式:
聯 系 人:車女士
電 話:15978980009
郵寄地址:重慶市武隆區武仙路天乙小區A棟2單元1-1(記者 曹建)
分享讓更多人看到
本網專稿
- 重慶打造12355區域中心站 護航青少年心理健康
- 人民網重慶5月23日電 (記者胡虹)為整合資源、優勢互補,共同打造具有川渝特色的青少年心理健康服務體系,直觀地展現川渝共青團青少年心理健康工作成效,21日,2025年“心理疏導·青春治愈”川渝青少年5·25心理健康日主題活動在萬州區舉行。 活動主辦方在萬州第二高級中學活動現場布置了多個展區,包括“Mars數智心理沙盤”“AI智能心理識別預警系統”“12355心靈成長社”等?!?/a>
- 評論
- 關注
































第一時間為您推送權威資訊
報道全球 傳播中國
關注人民網,傳播正能量