• <li id="iiiii"><tt id="iiiii"></tt></li>
    <li id="iiiii"></li>
  • <li id="iiiii"><table id="iiiii"></table></li>
    <li id="iiiii"></li>
    <tt id="iiiii"><table id="iiiii"></table></tt>
  • <li id="iiiii"></li>
  • <li id="iiiii"></li>
  • <tt id="iiiii"></tt>
    人民網
    人民網>>重慶頻道>>區縣

    大渡口:“家門口”就能買到便宜放心藥

    2025年01月10日16:13 |
    小字號

    為不斷鞏固藥品集中帶量成果,推動集中帶量采購工作提質擴面,按照重慶市開展集采藥品“進村衛生室、進民營醫療機構、進零售藥店”(簡稱“三進”)工作部署要求,連日來,大渡口區醫保局積極行動,全面鋪開集采藥品“三進”活動,擴大集采藥品覆蓋范圍,讓改革惠及更多群眾。

    在萬家燕大藥房(大渡口區萬象匯店),大渡口區醫保局工作人員對店內負責人詳細解讀了集采藥品“三進”行動的意義、具體實施辦法及相關優惠政策。大渡口區融媒體中心供圖

    在萬家燕大藥房(大渡口區萬象匯店),大渡口區醫保局工作人員對店內負責人詳細解讀了集采藥品“三進”行動的意義、具體實施辦法及相關優惠政策。大渡口區融媒體中心供圖

    1月3日,在萬家燕大藥房(大渡口區萬象匯店),大渡口區醫保局工作人員對店內負責人詳細解讀了集采藥品“三進”行動的意義、具體實施辦法及相關優惠政策,并就藥品采購流程、庫存管理、銷售策略等內容進行了解答。

    據悉,從2019年至今,大渡口區累計實施20個批次756個品種藥品、31個批次24種耗材的集采(含接續),中選產品價格平均降幅超50%,累計節約醫?;鹬С龀?100余萬元。

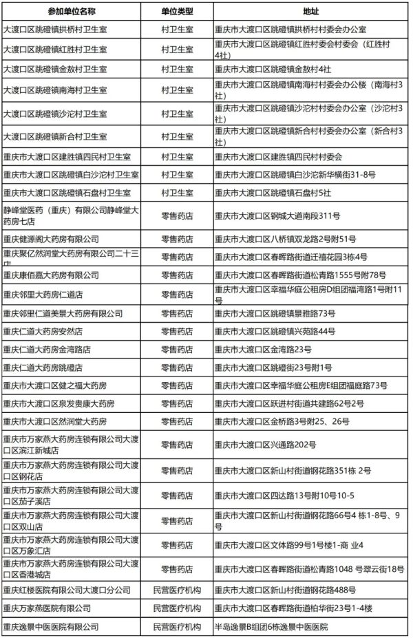
    大渡口區集采藥品“三進”參加單位名單。大渡口區融媒體中心供圖

    大渡口區集采藥品“三進”參加單位名單。大渡口區融媒體中心供圖

    本次“三進”清單上的集采藥品都是國家和重慶市集中帶量采購落地執行的中選藥品,覆蓋了心腦血管、消化系統、呼吸系統、內分泌及代謝、全身用抗感染類、皮膚病等常見病、慢性病所需藥品,共計1867種藥品。例如心腦血管用藥有阿托伐他汀鈣片、苯磺酸氨氯地平片,胃腸病用藥有奧美拉唑腸溶膠囊,糖尿病常用藥有阿卡波糖片、胰島素,感冒用藥有布洛芬片、阿莫西林膠囊等。

    大渡口區醫保局相關負責人介紹,此次集采藥品“三進”行動,有效將群眾關注度高的好藥、常用藥等集采品種引入零售藥店、民營醫療機構和村衛生室等基層醫藥單位,提升藥品覆蓋率和可及性。這意味著,今后群眾在“家門口”就能買到質優價宜的藥品,真正實現了購藥的便捷與安心。

    為貫徹落實集采藥品“三進”工作落細落實,自2024年10月活動啟動以來,大渡口區醫保局工作人員依托微信工作群、開展集中學習培訓等多種方式,解讀政策及實操中的盲點,動員相關醫藥機構自愿參與藥品集采工作,全面準確落實集采藥品“三進”行動。

    截至目前,大渡口區9家村衛生室、3家民營醫療機構、18家零售藥店報名參加,屆時群眾可以便捷購買到質優價宜的集采藥品。(大渡口區融媒體中心)

    (責編:蓋純、劉政寧)

    分享讓更多人看到

    返回頂部
    黄色网站久久直接看