重慶2021年度深化醫改典型案例發布
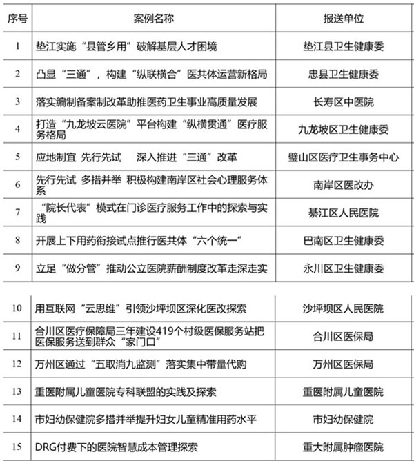
人民網重慶4月7日電(陳琦)4月7日,重慶市深化醫藥衛生體制改革領導小組辦公室公布了2021年度深化醫改典型案例評選結果。墊江實施“縣管鄉用”破解基層人才困境等15個典型案例入選。

典型案例名單。重慶市衛健委供圖
近年來,重慶作為全國綜合醫改試點省份,大膽探索創新,推出了許多對鞏固醫改成果、服務人民健康具有推動力、創新性和顯著社會效益的改革措施。2022年1月,重慶市醫改辦開展了2021年度深化醫改典型案例評選活動,共收集到來自各區縣(自治縣)、各委屬醫療機構申報深化醫改典型案例50個。
經過自主申報、逐級推薦、擇優評選、專家評審、集中討論等環節,最終評選出深化醫改典型案例15個,案例包括推廣福建省三明市醫改經驗、公立醫院高質量發展、公立醫院用人制度改革、薪酬制度改革、醫共體“三通”建設、醫療服務、用藥銜接、藥品集采等重點改革內容。
墊江:實施“縣管鄉用”破解基層人才困境
重慶市墊江縣自2015年起探索實施臨床醫師“縣管鄉用”,縣級醫師累計派遣了124名骨干醫師到基層醫療機構服務,基本解決基層臨床骨干醫師隊伍長期缺乏問題,帶動基層醫療機構整體服務水平提檔升級。

墊江縣“縣管鄉用”臨床醫師指導基層醫師教學查房。重慶市衛健委供圖
目前,墊江已成功創建3個甲級鄉鎮衛生院,11個乙級鄉鎮衛生院,8個國家級群眾滿意鄉鎮衛生院,更好地推進分級診療服務基層群眾。
忠縣:構建“縱聯橫合”醫共體運營新格局
作為全國公立醫院綜合改革示范縣,重慶市忠縣開展“縱聯橫合”醫共體“三通”建設,通過“縱聯”縣鄉村三級醫療機構,“橫合”基層醫療衛生機構,全面推進醫共體內上下用藥銜接試點工作。

忠縣人民醫院兒科專家到基層衛生院開展業務指導。重慶市衛健委供圖
建立起整合資源、利益共享、責任共擔機制,分級診療格局基本形成,構建了“縣強、鄉穩、村活”的改革新氣象。2020年6月,“縱聯橫合”醫共體“三通”改革經驗作為典型案例入選國家《醫改藍皮書》。
南岸:積極構建區社會心理服務體系
南岸區用三年時間初步搭建全區“13200”三級社會心理綜合服務平臺,包括1個區級服務平臺,學生心理服務網絡、患者心理服務網絡、重點人群心理服務網絡等3個服務網絡,不斷提升人民群眾心理健康水平。
沙坪壩:用互聯網“云思維”深化醫改探索

沙坪壩區遠程超聲診斷平臺與社區衛生服務中心實時遠程會診。重慶市衛健委供圖
沙區衛健委及人民醫院牽頭,以超聲科和心電圖室為切入點,創建互聯網“遠程超聲心電診斷平臺”應用,沙坪壩區人民醫院實現超聲醫學實時上傳審核,用互聯網“云思維”引領沙坪壩區深化醫改探索。
重醫兒童醫院:?坡撁舜龠M兒科資源重心下移
近年來,重醫兒童醫院在醫聯體工作上不斷實踐和探索,牽頭成立了涵蓋13個省市190家成員單位的西部兒科發展聯盟。
該院通過醫聯體建設帶動區域內優質兒科醫療資源縱向和橫向流動,培養西部地區兒科醫護技人員,提高西部地區兒科醫療服務水平,提升醫療服務體系整體效能,促進兒科?瀑Y源重心下移和資源下沉。
重慶市婦幼保健院:提升婦女兒童精準用藥水平
近年來,重慶市婦幼保健院藥學服務加速轉型,切實提升婦女兒童精準用藥水平。在市內率先開設輔助生殖、妊娠期哺乳期、兒科等藥師門診,年均服務量超2000人次。

重慶市婦幼保健院駐科藥師對住院患者進行藥學查房及用藥教育。重慶市衛健委供圖
數據顯示,該院嚴格落實處方前置審核,事前審核率達100%。門診處方、住院醫囑的合理率分別提升至99.8%、98.2%。同時,該院還將婦幼合理用藥審核規則推廣至醫聯體單位,帶動基層同步提升藥學服務水平。
分享讓更多人看到
本網專稿
- 重慶2021年度深化醫改典型案例發布
- 人民網重慶4月7日電(陳琦)4月7日,重慶市深化醫藥衛生體制改革領導小組辦公室公布了2021年度深化醫改典型案例評選結果。墊江實施“縣管鄉用”破解基層人才困境等15個典型案例入選!
- 重慶將培育打造一批“專精特新”中小律所
- 人民網重慶4月7日電 (劉政寧)近日,在重慶市司法局的指導下,重慶律師行業啟動實施“專精特新”律師事務所培育打造計劃,優選扶持30家中小律所,堅持“專精特新”發展方向,重點在全市發展戰略和法律服務需求領域培育一批“小巨人”,引領和鼓勵中小律所轉型升級發展,為全面構建西部法律服務高地夯實根基。 此次啟動實施的“專精特新”律師事務所培育打造計劃,將重點在金融、知識產權、數字經濟、智慧產業、國際商事、環保、現代物流、刑事訴訟、破產重組、勞動爭議、家事、稅務等傳統和新興法律服務領域加強“專精特新”律所培育,從具備一定人員及營收規模和專業化要求等基本條件的中小律所中優選30家進行重點指導,力爭完成打造“專精特新”律所20家!
相關新聞
- 評論
- 關注
























第一時間為您推送權威資訊
報道全球 傳播中國
關注人民網,傳播正能量