人行重慶營管部推動支付服務降費見實效 累計讓利超億元
去年以來,人民銀行重慶營業管理部根據《中國人民銀行 銀保監會 發展改革委 市場監管總局關于降低小微企業和個體工商戶支付手續費的通知》要求,在人民銀行總行的指導下,積極主動作為,突出地方特色,推動轄區85家銀行、37家支付機構全面落地執行支付服務降費政策,有效幫助市場主體紓困減負。自2021年9月30日降費政策執行以來,累計為全市近65萬小微企業和個體工商戶讓利逾1.66億元,日均讓利規模超180萬元。
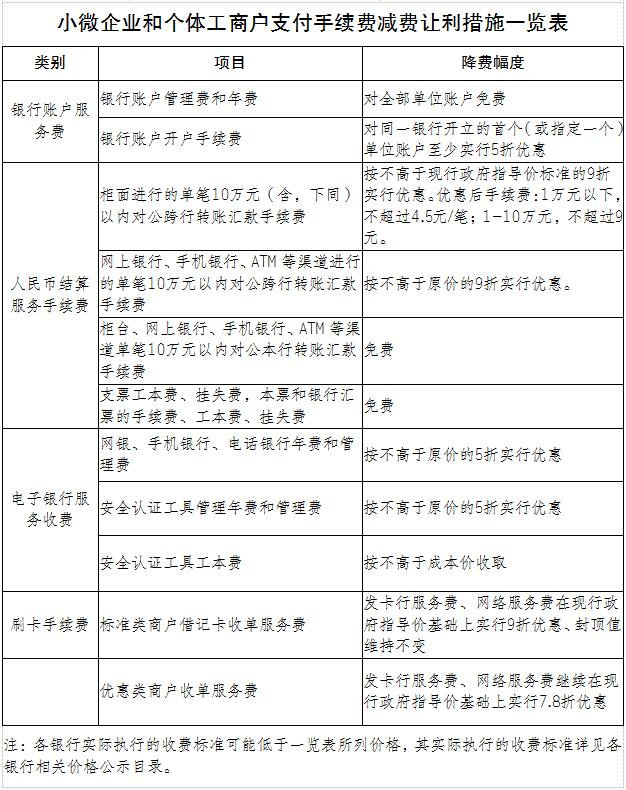
此次支付手續費降費措施,聚焦小微企業和個體工商戶降費呼聲高、使用頻度高的基礎支付服務,涵蓋銀行賬戶服務、人民幣結算、電子銀行、銀行卡刷卡、支付賬戶服務等5方面12項措施。其中,票據業務降費期限為長期,其余降費措施優惠期限為3年;票據業務、銀行卡刷卡降費對象對所有客戶(商戶),其余降費措施對象為小微企業和個體工商戶。

支付手續費降費具體措施。人行重慶營管部供圖
同時,結合重慶本地客戶實際支付需求,在人民銀行重慶營業管理部指導下,轄區超5成銀行自主推出降費幅度更大、受惠群體更廣的特色措施,加大惠民利企力度,切實增強廣大金融消費者的獲得感和滿意度。
自降費政策執行以來,人民銀行重慶營業管理部組織對重慶市所有銀行對公網點開展常態化督查暗訪工作,杜絕銀行機構出現隱瞞優惠政策、變相收費、隱性收費等問題;此外,還聯合重慶市支付清算協會常態化開展調查,選取一定數量的小微企業、個體工商戶進行抽樣回訪,認真聽取意見建議,積極探索下一階段工作。
下一步,人民銀行重慶營業管理部將認真踐行“支付為民”理念,把黨中央、國務院支持小微企業、個體工商戶發展的決策部署落到實處,繼續加大宣貫、督導和調查回訪力度,多措并舉落實落細降費政策,助力實體經濟發展。(張睿)
分享讓更多人看到
- 評論
- 關注






























第一時間為您推送權威資訊
報道全球 傳播中國
關注人民網,傳播正能量