31日18時重慶高速將迎來元旦假期第一波出行高峰

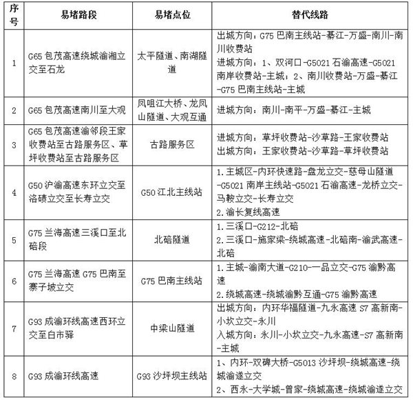
易擁堵路段及繞行線路。重慶高速集團供圖
人民網重慶12月30日電 為服務廣大市民在元旦期間安全便捷出行,重慶高速集團今日發布了重慶高速公路2022年元旦出行服務指南。根據預判,從2021年12月31日16時起,全路網車流量將逐漸增長,18時左右出現第一波去程小高峰,1月1日單日車流最高。值得注意的是,元旦假期高速公路正常收取通行費。
根據分析,2022年元旦假期高速路網整體車流量將呈現“倒V走勢”。預計部分公眾選擇提前出行,從2021年12月31日16時起,全路網車流量將逐漸增長,18時左右出現第一波去程小高峰,主要由主城向周邊區縣擴散,主城區進出口流量激增,周邊收費站車流量可能呈井噴態勢,較易發生緩行和擁堵現象。其中,城區主線站中G93沙坪壩、S7高新南、G93高新車流量較大,省界通道中草壩場(G65包茂高速)、G5013大足(G5013渝蓉)、渝榮(G85銀昆高速)高速車流量較大。
1月1日(元旦首日)10時左右出現出行高峰,單日出行最高峰,預計超過126萬輛次,1月2日起車流量逐步下降。隨著社會公眾錯時、錯峰出行意識提升,元旦假期返程車流將趨于平穩。
同時,重慶高速集團還提醒出行市民,元旦節期間交通影響較大的施工占道點位有G6911安來高速奉溪段、G69銀百高速豐忠段。進入施工路段區域時請嚴格按照高速公路施工相關標志牌的提示謹慎駕駛,按指示提前降低車速、變更車道,不隨意變道、不爭道搶行,文明有序通過施工路段。
出行市民要合理安排出行時間,在出行高速之前應確保車況良好,提前掌握沿途路況和天氣情況,盡量避峰、錯峰出行,避免擁堵。高速行車過程中遇到突發情況可撥打重慶高速公路救援報警電話023-12122尋求幫助,也可通過“重慶高速ETC”公眾號中的一鍵救援功能尋求幫助。(胡虹、張艷)
分享讓更多人看到
- 評論
- 關注






























第一時間為您推送權威資訊
報道全球 傳播中國
關注人民網,傳播正能量