10月23日起 這15種輕微環境違法行為免予處罰
近日,重慶市生態環境局印發《關于對輕微環境違法行為依法免予行政處罰有關事項的通知》(以下簡稱《通知》),對涉及建設項目管理、水污染防治、大氣污染防治、固體廢物污染防治、環境管理制度等5個生態環境領域共15項輕微違法行為做出了免罰規定。
《通知》明確,《免予行政處罰的輕微環境違法行為情形清單》自2021年10月23日實施?上硎苊饬P“特權”有三種情形:企業違法行為輕微并及時改正,沒有造成危害后果的,不予行政處罰;企業初次違法且危害后果輕微并及時改正的,可以不予行政處罰;當事人有證據足以證明沒有主觀過錯的,不予行政處罰。
《通知》嚴格界定了適用情形和要件,只有符合條件才不予處罰。
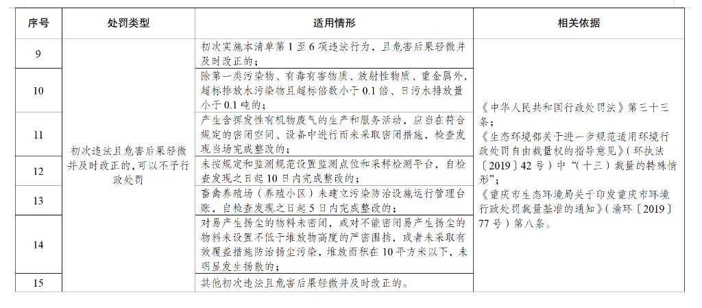
比如,違法行為輕微并及時改正,沒有造成危害后果的不予行政處罰類型就包括了“建設單位未依法備案建設項目環境影響登記表,自檢查發現之日起7日內完成備案的”,“產生工業固體廢物的單位未建立固體廢物管理臺賬,自檢查發現之日起5日內完成整改的”等7項適用情形。
“但‘免罰’并不等同于‘免責’,對適用《通知》的輕微環境違法行為,環境執法機構將加強對違法主體的宣傳教育,通過提醒、指導、教育、約談、告誡等柔性方式進行糾正教育,引導企業自律,同時加強‘雙隨機一公開’監管,依法開展各類執法活動!敝貞c市生態環境保護綜合行政執法總隊負責人表示。
與此同時,還將進一步規范實施的程序,一是依法調查取證,環境執法機構調查發現符合立案條件的環境違法行為,一律應當立案,并依法開展調查取證。對于符合免予行政處罰條件的,應當在調查終結后提出免予行政處罰的建議。二是加強督促整改,對于符合免予行政處罰條件的環境違法行為,環境執法機構應當加強督促指導,確保環境違法行為整改到位。三是嚴格案件審查,實施免予行政處罰,環境執法機構應當嚴格按照行政處罰程序開展案件法制審核,并集體審議決定。四是規范過程記錄,環境執法機構要做好調查取證、法制審核、集體審議過程的記錄,確保有據可查。
《通知》要求,各區縣(自治縣)、兩江新區、萬盛經開區生態環境部門和重慶高新區綜合執法局可按照程序在本地區環境行政處罰自由裁量基準規定或其他規范性文件中,對法定免予行政處罰的事項進一步予以細化,并按規定執行。(首席記者 周盈)

免于行政處罰的輕微環境違法行為情形清單(1)。市生態環境局供圖 華龍網-新重慶客戶端發

免于行政處罰的輕微環境違法行為情形清單(2)。市生態環境局供圖 華龍網-新重慶客戶端發
分享讓更多人看到
相關新聞
- 評論
- 關注
























第一時間為您推送權威資訊
報道全球 傳播中國
關注人民網,傳播正能量